Webmail
Pretraga
en
Jezik
Pristupačnost
Upišite pojam za pretragu...
Otvori sve novosti iz kategorije:
Sve
Službeno
Najave
Istaknuto
Natječaji
Brzi linkovi
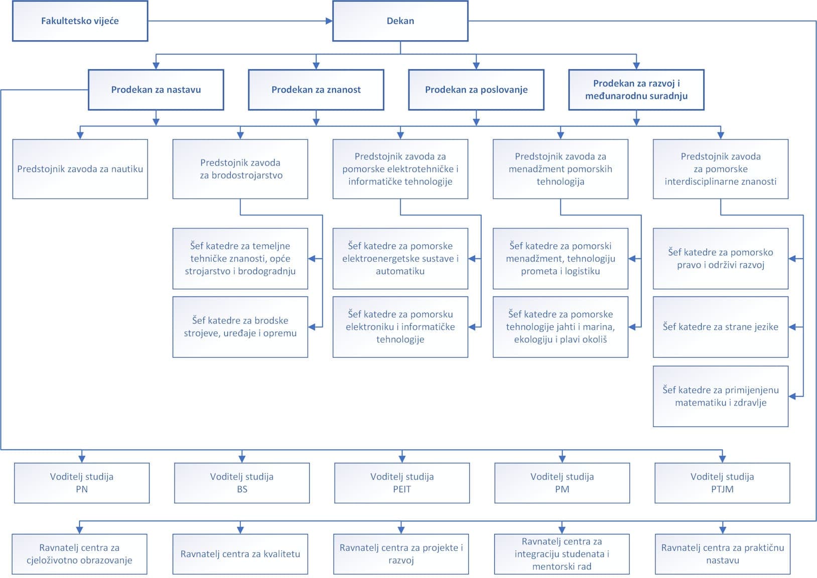
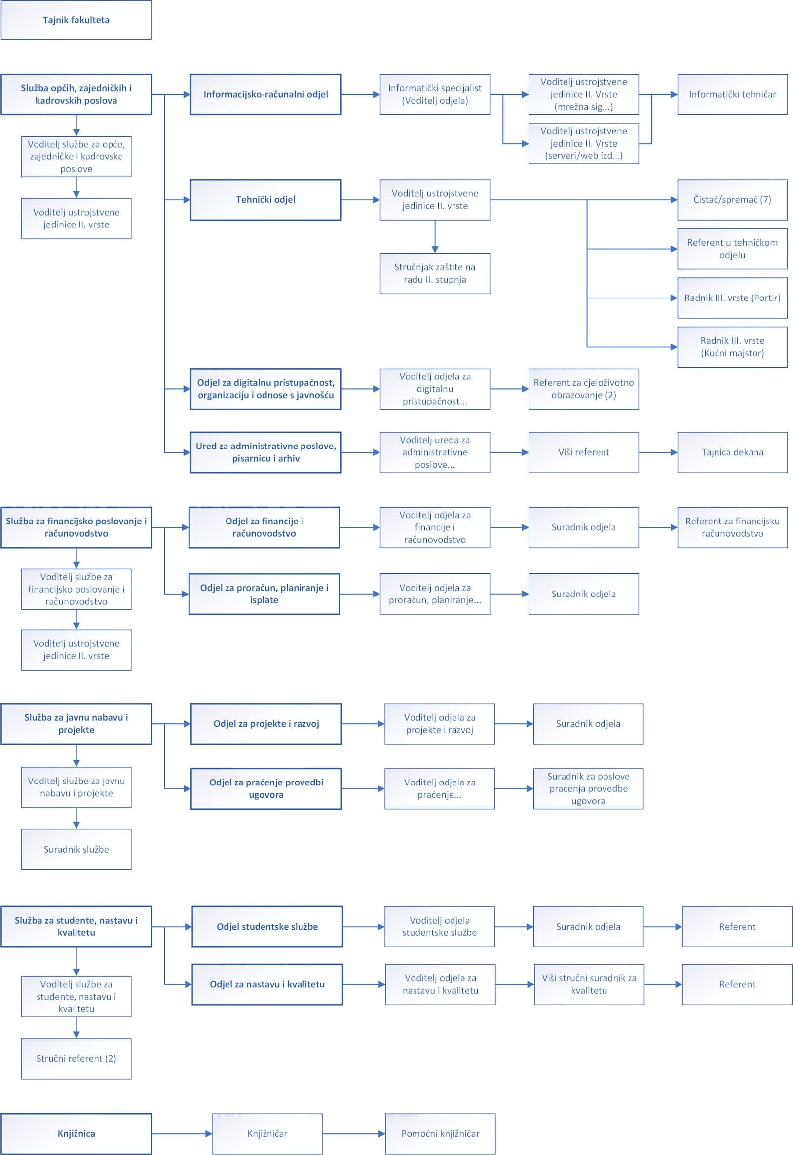
Ustroj Fakulteta - grafički prikaz
/
Fakultet
/
Općenito
/
Ustroj
/
Ustroj - grafički prikaz